本教程聚焦SiC JFET 在固态断路器中的应用,核心内容包括三大板块,阐释 SiC JFET 的关键特性、系统说明 SiC JFET 如何推动电路保护系统取得重大进步、通过评估和测试结果展示产品性能。我们已介绍过浪涌电流、应对不断攀升的电力需求、为什么要使用固态断路器。本文为系列教程的第二部分,将介绍SSCB 采用 SiC JFET 的四个理由。
断路器制造商首要关注的是发热问题。 所有半导体在电流流过其中时都会产生热量。 这种热量可以用导通电阻来衡量, 其表示符号为 RDS(on) 。
当然, 制造商和工程师都希望 RDS(on) 尽可能小。 同时, 极低导通电阻这一特性也直接支撑着基于 JFET 的 SSCB 的另外三项优势:
尺寸极小
可靠性
易于使用
理由 1:运行温度极低
EMB 与许多其他断路器共用一个面板。 鉴于众多元件必须挤在断路器的局促空间中, 可用于散热的空间极为有限。 因此, EMB 制造商最关心的自然是发热问题。
先进半导体设计对于解决这一问题至关重要 , 因为降低电阻可以直接减少热量的累积。
下图所示为未施加电压的SiC JFET 的横截面。 这里, 三个端子分别被标记为源极、 栅极和漏极。 有两个二极管, 每个二极管都有相应的电容:栅极和漂移区 PN 结处的漏栅二极管, 以及由 JFET 栅极偏置的栅源二极管。 每个沟道和栅极区构成一个单元, 单个 JFET 中存在数千个并联的单元。
注意漏极-栅极 PN 结周围的耗尽区。 由于缺乏移动载流子, 该区域呈现高电阻特性。 此时未施加电压, 该 JFET 处于未偏置状态。 在这种状态下, 耗尽区足够小, 允许电子沿着开放沟道的直接路径在源极和漏极端子之间自由流动 。 无PN 结或二极管挡在电流路径上, 且没有表面电流。 因此, SiC JFET 被称为常开型。
这里的电流路径流经高导电性的 SiC 材料。 这使得 JFET 在给定电压额定值下具有极低的导通电阻。

将正电压 VDS 施加于漏极至源极时, 漏栅 PN 结反向偏置, 使耗尽区扩大。 如果 VDS 继续提高, 沟道会变得更狭窄。 最终耗尽区将填满沟道, 导致饱和。

接下来, 如果将正电压VGS施加到栅极驱动器, 结果将是漏极-栅极和栅极-源极 PN 结正向偏置, 导致耗尽区缩小。 根据工作条件, 施加正VGS 是将导通电阻降低约 15% 的最简单方法, 无需添加殊电路。 当首要目标是尽量降低导通损耗时, 这 15% 的减少是 SiC JFET 的一项重要优势。 将栅源电压拉至负值会关断 JFET 。

通过引入碳化硅材料 , 开发出一种专有晶圆减薄 方法 , 从而使EliteSiC JFET 尺寸更小、 发热更低。
在半导体晶圆制造过程中, 晶圆在薄膜沉积期间往往会发生一定程度的翘曲。 薄膜本身的内应力, 加上薄膜和衬底之间的热膨胀系数 (CTE) 不一致,使得一定程度的翘曲几乎难以避免 。 在减薄( 背面研磨) 过程中, 翘曲现象往往会加剧。
因此,开发了一种模拟晶圆上导致翘曲的内应力的方法 。 这使得工程师能够改进晶圆减薄工艺, 以尽量降低翘曲的影响。

理由 2:封装尺寸极小
常通型 JFET 的应用包括防雷保护、 限制浪涌电流、 取代 EMB 等。 然而, 大多数应用都要求断路器为常断型。
实现这种断路器的一种方法是将 SiC JFET 与低额定电压的常关型 Si MOSFET串联连接, 然后将 JFET 栅极连接至 MOSFET 源极。 在下图中, 对于变压器等开关模式应用所采用的标准共源共栅配置 , 连接通过直接短路实现。 如果 JFET栅极直接与 MOSFET 源极相连, 则开关速度至少比断路器和继电器所能承受的速度快 50 倍。 试图减慢如此高的开关速度是不切实际的。

另一种方法是引出 SiC JFET 的栅极, 然后与 Si MOSFET 串联连接。 这样一来,用户就可以选择 JFET 栅极和 MOSFET 源极之间的电阻或阻抗。 可以选用一个简单电阻或一个齐纳二极管, 使电流反向流动。
第二种方法可能是一种实用的解决方案, 特别是因为 JFET 和 MOSFET 元件成本非常低, 不过由于需要两个元件, 断路器将会占用更多空间 。 还有一种更好的解决方案。

解决方案是堆叠芯片。 EliteSiC Combo JFET 将常开型 SiC JFET 与常关型 Si MOSFET 串联连接。 但是, JFET 栅极和 MOSFET 栅极均被引出到封装外部,而不是将栅极连接到封装内部的源极 。 这使得用户能够以适合应用的任何方式连接封装。
减少空间消耗的另一种方法是尽量减少并联使用的元件数量。假设要制作一个 240 V 交流断路器, 其额定电流为 20 A, 能够承受 1.2 倍过载 2小时。 应用经典焦耳加热公式 P = i2R 来计算功率耗散, 总热量预算可表示如下:

同样, 关键因素是所需的RDS(on)。 假设工作温度保持在 100 °C, 导通电阻自然会随着温度成比例增加。将等式两边除以电流的平方, 即可得出所需的导通电阻:

资料来源: Schneider Electric
为了满足导通电阻目标并使导通损耗加倍, 两个 Combo JFET 需要背靠背或串联连接, 源极并联连接。 Combo JFET 数量加倍会使断路器中用于阻断电流的内部元件数量达到 4 个( Combo JFET 算作两个元件) 。
如果选择竞争对手提供的同类 TOLL 封装元件, 要满足导通电阻要求, 元件数量最低的方案也需要 5 个并联 JFET ( 其在 100 °C 时的额定电阻为 21 mΩ) ,总计 10 个元件。
片上温度感测: JFET 或 Combo JFET

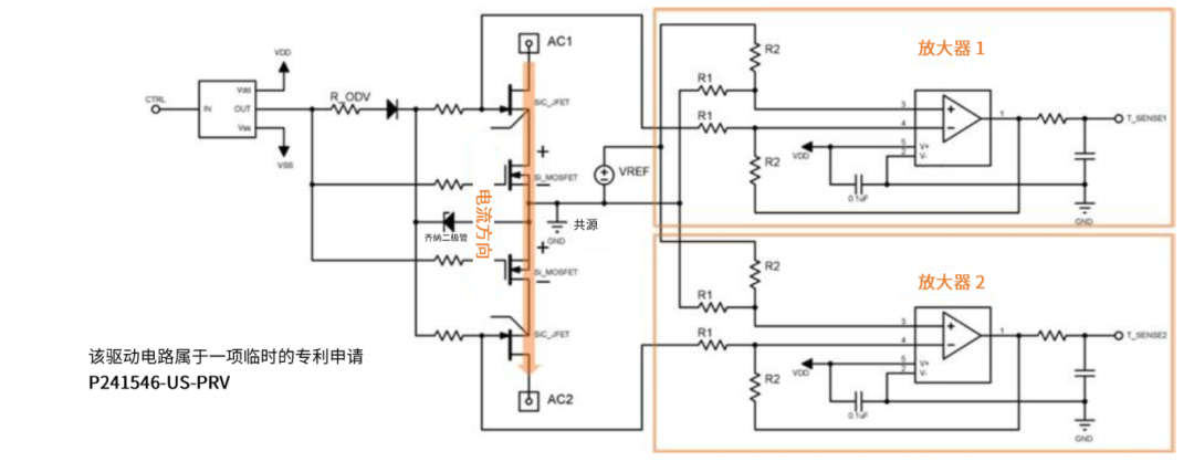
SiC JFET 有一个常被忽视的优点, 即它能够感知自身的温度。 当栅极被驱动为略正( “ 过驱” ) 时, 会注入一个非常小( 1 - 5 mA 范围) 、 绝对安全的电流。 这个小电流使得 VGS为正, 并以高度可预测的方式随温度变化。 通过测量 VGS 的压降,便可使用公式推导出 JFET 芯片的温度。
上面的温度感测驱动电路示意图包含两个差分放大器 ( diff -amp ) , 每个放大器测量 JFET 至 MOSFET 源极电压。 SiC JFET 和 Si MOSFET 均采用串联复制, 并以背靠背方式镜像排列, 用于阻断交流电流。 单个基准电压连接到共源点, 差分放大器从该电压中减去各自的 VGS。 当电流接通时 , 电流从 AC 1 流向 AC 2, 使得每个MOSFET 两端出现压降。

为了得出芯片温度,需要测量从每个 JFET 的栅极到其共源点的电压。两个差分放大器的输出表示为:

较为准确的温度读数是取 Tsense 1 和 Tsense 2 的平均值, 即将这两个值相加再除以 2。
成对使用的差分放大器常用于对噪声进行等量反相放大 , 使正负噪声叠加后相互抵消 。 这里, 我们正是利用了这一技术 ,通过成对的差分放大器, 使两个压降值 |VDS,MOSFET |相互抵消。 剩下的是一个简化公式, 其中温度等于增益乘以基准电压与两个 JFET 的平均栅源电压之差。

仅需约 1 mA 的栅极电流就足以降低导通电阻。 虽然用如此低的栅极电流来感测温度确实可行, 但 5 - 10 mA 范围内的电流更不容易受到噪声的影响。
电流感测: JFET 或 Combo JFET
同样精巧的技术也可应用于 JFET 或 Combo JFET 来测量电流。 该方法需要两个相同的二极管 D1 和 D2, 它们与 Combo JFET 的漏极串联连接, 能够阻断高电压。 将栅极驱动器与 DESAT ( 去饱和) 引脚结合使用时, 可通过这两个二极管提供 mA 至 μA范围的小电流。 或者, 也可从栅极驱动电源通过一个电阻提供小电流。
无论哪种情况, 都需要箝位二极管 D1, 并在其上使用一个放大器 , 以测量该二极管两端的电压降 。 此压降代表 JFET 的 VDS。 知道芯片温度便可轻松估算RDS(on) , 进而可利用欧姆定律来估算漏极电流, 而无需使用额外的传感器:


补偿温度效应

知道芯片温度和漏极电流后, 就能开发出对过流状况立即做出响应的温度补偿器。 Combo JFET 的导通电阻 RDS(on) 随温度升高而增加, 表现出正温度系数特性。 在给定电流下, 随着温度升高, VDS 提高, VGS降低。
将这两个值合并后输入快速过流模拟比较器 , 便可使这两个电压相互抵消 ,从而消除温度影响。比较器将 VDS 与动作电压进行比较, 从而实现有效的温度补偿。 受限于 RDS(on)与 Tsense,ave之间的非线性关系, 补偿效果略有减弱。 然而, 在典型工作温度范围内, 这种补偿完全足够, 因此无需使用微控制器或状态机以数字方式进行温度补偿调整。
可能需要额外的电路来应对 JFET 关断和重新导通方面的问题, 包括处理消隐时间和复位比较器的输入电压。
理由 3:可靠性
碳化硅 JFET 天然具备高脉冲电流能力 。 下图展示了未箝位感性开关设置的开关导通事件, 其中电源电压由电缆电感供应给 Combo JFET 中使用的相同 4.3 mΩ JFET 。 其峰值脉冲电流 IDM 额定值为 588 A, 该图显示其在 600 A 时切换, 斜坡时间约为 24 ms 。 电感中储存的能量部分被 JFET 吸收, 其余由并联的金属氧化物压敏电阻箝位。 漏源电压 VDS 在被箝位之前上升至接近 600 V。 这证明 SiC JFET 具有高峰值电流能力。 这是一个很大的优势, 尤其是在断路器应用中, 因为在这类应用中, 不可避免地需要切换非常高的峰值电流( 远高于标称电流)。

电压额定值与电压裕度
考虑断路器时, 无论是固态断路器还是机电式断路器, 电压裕度都是最重要的考量因素之一。 这与电压额定值不同。 住宅和轻型商业应用的通用输入电压范围为 85 至 265 VAC, 峰值电压为该范围的最大值乘以 √2, 即 375 VAC。
电压额定值为 400 VAC 的断路器无法提供所需的电压裕度。 原因是从供电端到用电设备接线点的电缆中, 以及从用电设备接线点到断路器的电线中 , 都会储存能量。
当发生涉及非常高电流的故障情况时 , 通向断路器的电缆和电线中储存的能量可能非常高。 如果电流断路器在此类情况下关断 , 那么所有这些能量必须转移到某个地方。
使用 SiC JFET 时, 需要将尽可能多的这种电流转储到该芯片中。 但它本身只能处理有限的能量, 肯定无法处理电缆和电线中储存的所有能量 。 为了处理额外的能量, 需要添加并联金属氧化物压敏电阻 (MOV) 或瞬态电压抑制器(TVS) 。
下图是常见压敏电阻的典型电压 -电流特性曲线 。 在标称直流电网电压VDC 下, 压敏电阻的正常工作区是左下角的红色区域。 绿色区域表示漏电流区, 以 V1mA 和 1 mA 的压敏电流为界。
压敏电阻在灰色区域所表示的瞬态工作区开始履行其保护电路的职能 。峰值电流 Ipk 与箝位电压 VCL 相交的位置, 是紫色区域所表示的浪涌电流区的起点。 这个相交点至关重要 , 因为此时的过电压不能太高 , 以免损坏断路器。
根据经验, MOV 的特性曲线比该图所示更加圆润, 意味着它通常需要更多时间才能激活。 当峰值电流较高时, MOV 两端也会出现相应的高电压。 SSCB 中使用的 JFET 必须具有足够高的电压额定值, 以确保当电压处于正常工作范围时, MOV 的漏电流不会过大。

资料来源: IEEE
根据 Creative Commons 4.0 授权使用
所有集成电路都具有设计规定的工作电压和电流范围 。 正常工作范围以上有安全过压区, 电路在此区域内不会受到损坏 。 当电压高于安全过压范围时 , 电路可能仍能短暂地承受更高的电压 。 TVS 是一种雪崩二极管, 用于箝位过电压和消散高瞬态电涌。 TVS 要发挥作用, 必须在受保护电路的安全过压区内工作 ,防止电压进入器件损坏区 ( 下图的红色区域 ) 。 同时, 一旦电压恢复到正常工作范围( 蓝色区域) , 它也不能影响系统性能。
与反向突波保护器件不同, TVS 在达到导通电压之前具有高电阻 , 而超过导通电压之后电阻会急剧下降 。 对于电压箝位器件 , 导通电压必须高于系统的正常工作电压, 同时又足够低, 以确保箝位电压远低于损坏电压范围 。 导通电阻也必须极低, 以确保在各种威胁情况下保持较低箝位电压。

此外, 宇宙辐射也是一个不容小觑的因素。 当施加于 JFET 的电压接近其击穿电压时, 其电场强度会急剧上升 。 随着场强的升高 , 器件失效的概率取决于其在设计上如何处理阻断电压 。 当施加的电压超过击穿电压时 , 由完全不可预测的宇宙射线事件引起的单粒子烧毁 (SEB) 的概率呈指数级上升。
这不仅提高了其可靠性, 而且使其更容易在采用低成本箝位器件( 如 TVS 或 MOV)的断路器设计中使用 。 在过载条件下 , 尤其是在电压过冲情况下 ( 即在电源转换事件期间, 输出电压超过预期的稳态电压设置值 ) , 这种高电压额定值可提供更高的安全裕度。
理由 4:易于使用
如右侧的电路图所示, 只需使用低成本的现成元件, 便可轻松驱动 SSCB 中使用的Combo JFET 封装中的 JFET 和 MOSFET 。 该电路显示两个 Combo JFET 背靠背连接, 其源极连接在一起, 并有一个共源点。 以这种方式连接时, 这两个元件可以阻断交流电流。
通过这种设计, 可以使用一个 IGBT 直接驱动两个 Combo JFET 的栅极, 提供电压和电流去饱和保护。 当该电路接通时, 过驱电阻 R_ODV 便开始发挥作用, 限制流入每个 JFET 栅极的电流。 开关导通速度可能很慢, 不过这对于断路器来说可能是一个优点。 接下来, JFET 基于其温度来设置自己的 VGS。

设置关断状态是通过调整 JFET 栅极电阻实现的。 这种方式可提供出色的速度控制, 因为所有输出电容电荷都经过该电阻。
MOSFET 可以由如图所示的电压监控器驱动 , 或者由单独的栅极驱动器驱动 。一旦栅极驱动功率逐渐上升 , MOSFET 就会导通并保持导通状态。 由于保持导通状态, MOSFET 不会受到压力, 发生雪崩的可能性也不会增加 。 此后, 开关操作由 JFET 的导通和关断来控制, 开关速度则通过调整栅极电阻来控制。 所有开关能量都进入 SiC JFET , 这正是我们所希望的。
通过这种设计 , 电路可以在紧急情况下接通和关断 , 就像在正常运行情况下接通和关断一样。 还可以通过脉冲控制电路, 以限制电容充电时的浪涌电流。

我要赚赏金
