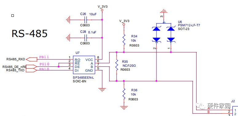
一:
硬件电路
二技术讲解
Modbus是一种串行通信协议,是Modicon公司(现在的施耐德电气 Schneider Electric)于1979年为使用可编程逻辑控制器(PLC)通信而发表。Modbus已经成为工业领域通信协议的业界标准(De facto),并且现在是工业电子设备之间常用的连接方式。
三HAL库函数
发送:采用DMA+TC中断
接收:采用DMA+空闲中断
四编程说明
1、STM32cubeMX初始化
配置串口3:
配置DMA:
配置中断:
2、文件结构如下
说明,程序在标准的程序框架基础上设计。
3、运行函数
4、串口结构体封装
5、串口3发送完成与空闲中断回调函数
6、modbus结构体封装
我要赚赏金
