详细的认识一下驱动:
一、原理介绍
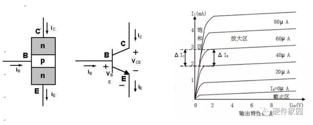
晶体三极管中有两种带有不同极性电荷的载流子参与导电,故称之为双极性晶体管(BJT),又称半导体三极管。
以NPN为例进行说明:
1、截止区。其特征是****结电压小于开启电压且集电结反向偏置,对于共射电路,Ube≤Uon且Uce>Bbe,此时,Ib=0,Ic≈0;
2、饱和区。其特征是****结电压大于开启电压且集电结正向偏置,对于共射电路,Ube>Uon且Uce<Bbe,此时,随着Ib的增大,Ic增大不多或基本不变;
3、放大区。其特征是****结电压大于开启电压且集电结反向偏置,对于共射电路,Ube>Uon且Uce≥Ube,此时,Ic=βIb。
二、应用说明
实际应用时,晶体管常作开关使用,放大电路使用集成电路。
此时,晶体管工作在截止区与饱和区。
截止区,Ic≈0,此时,P=Ic*Uce很小
饱和区,Uce深度饱和电压很小,P=Ic*Uce相对也很小。
三、项目实战
BJT晶体管是流控型器件,小电流控制大电流,与MOS管不同的是,晶体管的驱动电流Ib很小,对驱动源的要求很低,通常,单片机的IO口可以直接驱动。
BJT晶体管工作在饱和区时,尽管Uce很小,如果Ic很大,发热还是蛮大,所以,常用作小功率器件驱动与大功率MOS管的前级驱动。
1、驱动蜂鸣器
说明:BUZ为高电平,蜂鸣器工作。
2、与PMOS组成电源开关
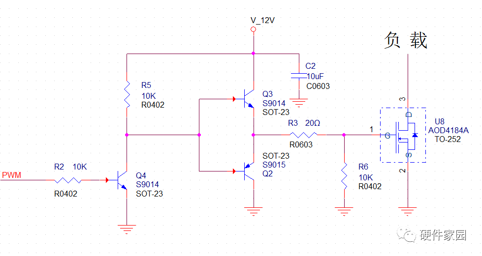
3、图腾柱驱动电路
工作说明:
1、PWM为高电平,Q4导通,Q3截止,U8的寄生电容Cgs通过Q2与R6放电,U8关闭;
2、PWM为低电平,Q4截止,Q2截止,12V电压通过Q3给U8的寄生电容Cgs充电,U8导通;
3、R3为限流电阻,避免Cgs的充放电电流过大;
4、R6的作用:Cgs放电时,通过Q2与放电,只能放到0.7V左右,加上R6,就可以放到0V,确保关闭MOS;
5、此电路可以用于有刷直流电机的PWM调速;
四、小结
BJT晶体管是驱动电路常用的开关型器件,应用时需要让晶体管工作在截止与深度饱和区。
BJT晶体管涉及的知识点很多,本文只是简要的介绍了下,仅仅起到抛砖引玉的作用,日后设计过程中,需要不断的总结经验,沟通交流,以达到真正的理解,灵活运用。
我要赚赏金
