在 BUCK 电源设计中,MOS 管的 “快开快关” 是减少损耗的关键,而实现这一需求的核心,离不开前级驱动与滞回比较器的精妙配合。今天我们就从电路搭建到参数计算,手把手教你搞定 BUCK 电源的滞回电路,即使是新手也能跟着一步步实操!
一、先搞懂:MOS 管前级驱动为啥选推挽电路?
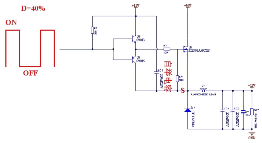
MOS 管要实现快速开关,前级驱动必须 “给力”—— 三极管推挽电路就是常用方案,我们先定驱动电源为 12V,来看核心电路逻辑:

图一:BUCK 拓扑 + 推挽驱动电路
当电路处于ON 状态时:
N 管(S9013)导通,基极电流 Ib 约 1mA;12V 电源通过 10R 电阻给 MOS 管的 GS 电容充电,当 GS 电压充到 3V 时,MOS 管开始导通,电流顺利流过后续拓扑。
当电路处于OFF 状态时:GS 电容会通过两个路径放电 —— 一是 10R 电阻流向 P 管(S9015),二是下拉电阻;当 GS 电压低于 3V 时,MOS 管彻底关断,避免多余损耗。
推挽电路的优势就在于:ON 时快速充电、OFF 时快速放电,完美匹配 MOS 管 “快开快关” 的需求。
二、核心难点:滞回比较器怎么搭?为什么要正反馈?
要让 BUCK 电源稳定工作,还需要一个关键模块 —— 滞回比较器:它能输出三角波,再配合另一个比较器生成 PWM 波,最终控制 MOS 管开关。这里我们先解决 “滞回比较器的搭建逻辑”。
1. 先选芯片:为什么是 LM393DT?
我们的供电电源是 12V,因此比较器需要支持宽输入电压;综合成本、通用性考虑,选择 LM393DT(SO-8 封装),它能适配 12V 系统,且双比较器设计刚好满足 “三角波 + PWM 波” 的需求。
2. 电路搭建:正反馈是关键

图二:带滞回比较器的 BUCK 电路
滞回比较器的核心设计有两个关键点,新手很容易搞混,一定要记牢:
正输入端接电阻分压(比如 R94、R98),还要串联正反馈电阻 —— 正反馈的作用不是 “稳定系统”(负反馈才是),而是让比较器的输出上升沿 / 下降沿更陡,避免电容充放电时的 “大拐角”(即电压突变不流畅),让三角波更规整。
负输入端直接接电容 —— 因为要通过电容充放电产生电压变化,进而触发比较器翻转,这是生成三角波的核心。
充放电回路比较器输出端接电阻(如 R5)到电容一端,这个电阻就是电容的充放电电阻,控制电压变化速度。
三、参数计算:从阈值电压到电阻电容,一步都不落下
搭好电路框架后,就该算具体参数了 —— 我们的目标是:让电容绕开充放电 “大拐角”,同时满足频率需求(以 20KHz 为例)。
1. 先定阈值:高 8V、低 4V
为了避免电容充放电时的电压突变,我们取电源电压(12V)的 1/3 为低阈值(4V)、2/3 为高阈值(8V):
当电容电压充到 8V 时:比较器输出低电平,电容开始放电;
当电容电压放到 4V 时:比较器输出高电平,电容重新充电;如此循环,就能生成平滑的三角波(电压范围 4V-8V)。

图三:滞回比较器阈值电压示意
2. 算电阻:先定总电流,再拆分压电阻
我们先保证分压回路(I1 回路)的电流为 1mA(兼顾功耗与稳定性),电源电压 12V,因此 R94+R98 的总阻值约为 12V/1mA=12K?不对,原文实测总阻值取 10K 左右(实际调试优化),最终确定:
R94=4.7KΩ(常用阻值,易采购)
R98=5.1KΩ(4.7K+5.1K≈10K,接近计算值)
接下来分两种情况算剩余电阻(R95、R96):
情况 1:比较器输出高电平时,算 R95

图四:输出高电平时的等效回路

图五:取消充电回路后的等效电路
核心逻辑:电容充电回路不能影响分压值,因此充放电电阻 R5 的阻值要远大于分压电阻(R95、R96),避免 “钳位” 分压电位。原文取 R5=20KΩ(远大于 10K 总分压电阻),再通过内阻法验证:R5 不影响分压,最终算出 R95≈1.216KΩ。
情况 2:比较器输出低电平时,算 R96

图六:输出低电平时的等效回路


图七:R96 计算公式推导
已知低阈值为 4V,根据叠加定理列等式,代入 R94=4.7KΩ、R98=5.1KΩ,最终算出 R96≈4.358KΩ。
3. 算电容:20KHz 频率下,容值是多少?
最后一步,计算电容 C 的容值,目标频率 f=20KHz(以下是公式推导)。核心思路是利用 “电容充放电公式”:Idt=CΔV(ΔV 是电压差,即 8V-4V=4V)。
那电容上最大的充电电流可以这么计算:

电容上最小充电电流为零,那电容的平均充电电流用下面等式计算:

那电容上最大的放电电流可以这么计算:

那电容上最小的放电电流可以这么计算:

可以得出电容的平均放电电流为:

电容上的电压差用∆V表示:

电容电流充电公式:

对于电容充电而言:

对于电容放电而言:

综上所述:

而三角波频率f=20Khz得:

因为Ic*Tc=If*Tf,则

分别使用充放电公式计算电容的值:

最终得到电容的容值为:C=9.375*10^-10 F

关键计算步骤:
最大充电电流 Icmax=(8V-4V)/20KΩ=2×10⁻⁴A;
平均充电电流 Ic=Icmax/2=1×10⁻⁴A;
最大放电电流 If1=8V/20KΩ=4×10⁻⁴A;
最小放电电流 If2=4V/20KΩ=2×10⁻⁴A;
平均放电电流 If=(If1+If2)/2=3×10⁻⁴A;
根据 “充电电荷量 = 放电电荷量”(IcTc=IfTf,Tc 是充电时间,Tf 是放电时间),再结合频率 f=1/(Tc+Tf)=20KHz,最终代入公式计算得:C≈937.5pF
实际选型:取 1nF(102 封装)
市面上没有 937.5pF 的标准电容,因此取最接近的 1nF(即 10² 规格,X7R 材质);后续实际调试时,用示波器测三角波频率,再微调电容容值即可。
四、总结:从理论到实操的关键提醒
电路框架推挽驱动负责 MOS 管快开快关,滞回比较器负责生成稳定三角波,两者结合是 BUCK 电源的核心;
参数逻辑阈值电压定 4V-8V(绕开大拐角),电阻先定总电流再拆分压,电容按频率算值后选标准规格;
实操重点理论计算是基础,最终需用示波器实测频率、电压,微调电阻电容值,确保电路稳定工作。
按照这个思路,你也能一步步搭出可靠的 BUCK 电源滞回电路,赶紧拿起示波器试试吧!
我要赚赏金
